21年放水口子贷款如何申请?最新政策深度解析
2021年金融行业曾出现多个"放水口子",这类贷款产品因审核宽松、放款快备受关注。本文系统梳理21年放水口子的核心特征、申请条件、风险防范等关键信息,对比现行贷款政策差异,帮助用户准确把握特殊时期贷款产品的运作逻辑与使用策略。
1. 21年放水口子是什么贷款类型?
2021年出现的放水口子本质是金融机构在特定政策环境下推出的信贷产品,主要集中在消费金融和小微企业贷领域。这类产品具有三个显著特征:审批通过率高、放款时效快、资质要求灵活。据银保监会数据显示,当年小微企业信用贷款同比增长达34.2%,部分银行将抵押物要求从房产放宽至设备质押。
从产品结构来看,主要包括两类形式:一是银行推出的普惠金融专项贷款,执行LPR基准利率下浮政策;二是持牌消费金融公司的循环额度产品,采用大数据风控模型快速审批。值得注意的是,这些产品并非无门槛贷款,仍需要提供基本身份证明、收入流水等材料,但相较传统贷款确实降低了资质门槛。
2. 放水贷款需要哪些申请条件?
申请21年放水口子贷款需满足五个核心条件:

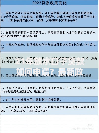
上图为网友分享
- 年龄要求:申请人需在22-55周岁区间
- 信用记录:近半年无重大逾期记录
- 收入证明:提供6个月银行流水或纳税证明
- 身份验证:完成人脸识别和手机实名认证
- 用途说明:需提供资金使用计划书(企业贷)
实际操作中,不同机构存在差异化要求。以某股份制银行为例,其小微企业贷将注册资本要求从500万元降至100万元,同时接受纳税信用等级B级以上企业的信用贷款申请。消费贷方面,部分机构将月收入门槛从8000元调降至5000元,但要求申请人在现单位持续工作满6个月。
3. 如何正确申请放水口子贷款?
申请流程可分为六个关键步骤:
- 比对自身条件与产品要求匹配度
- 准备完整申请材料(身份证、流水、征信报告等)
- 通过官方渠道提交电子申请
- 配合完成视频面签和资料核验
- 等待系统自动审批(通常1-3工作日)
- 签署电子合同并确认放款账户
需要注意,申请过程中要重点防范两类风险:一是信息泄露风险,确保只在正规平台提交材料;二是过度负债风险,建议借款金额不超过年收入的50%。某城商行案例显示,其通过引入社保数据交叉验证,将虚假申请识别率提升了28%,说明资质审核仍保持必要严谨性。
4. 放水贷款存在哪些潜在风险?
这类贷款产品存在三个主要风险点需要警惕:
- 利率陷阱:部分产品宣传低利率但包含高额服务费
- 还款压力:短期贷款可能设置不合理还款周期
- 征信影响:多机构查询记录影响信用评分
典型案例显示,某消费金融公司产品实际年化利率达到28.8%,远超宣传的15.6%。借款人需特别注意合同中的综合资金成本计算方式,建议优先选择明示APR(年化利率)的产品。同时,频繁申请贷款会产生大量硬查询记录,据央行征信中心统计,半年内超过6次信贷审批查询将降低信用评分17-35分。

上图为网友分享
5. 与其他贷款产品有何区别?
相较于常规贷款产品,21年放水口子贷款在四个方面存在显著差异:
| 对比维度 | 常规贷款 | 放水贷款 |
|---|---|---|
| 审批时效 | 3-7工作日 | 1-3工作日 |
| 抵押要求 | 需房产抵押 | 信用贷款为主 |
| 利率水平 | LPR+50BP | LPR+80BP |
| 额度范围 | 5-300万元 | 1-50万元 |
这种差异源于特殊时期的政策导向,央行当年通过定向降准释放2000亿元资金,支持金融机构加大普惠金融投放。但需要注意,放水口子贷款的高效性建立在更严格的事后监管上,某商业银行数据显示,其放水贷款产品的贷后管理频次比常规产品提高40%。
6. 未来是否还有类似贷款机会?
从金融监管趋势分析,类似21年的集中放水情况较难再现。当前政策更强调精准滴灌,但特定领域仍存在结构性机会:
- 科技创新企业专项贷款
- 绿色能源行业补贴贷款
- 乡村振兴相关助农贷款
银保监会最新指导意见显示,2023年普惠小微贷款增速要求不低于25%,说明政策扶持方向从"大水漫灌"转向"精准投放"。建议借款人关注三个方向:国家战略扶持产业、地方财政补贴项目、银行创新产品试点。同时要建立正确的融资观念,将贷款作为发展助力而非应急手段。
