怎么看征信是不是黑名单?三步快速自查方法解析
本文深度解析征信黑名单的判定标准,提供央行征信报告查询指南、银行风控规则对照表及信用修复路径,涵盖自查步骤、影响因素验证、误判处理方案等核心内容,帮助用户精准判断征信状态并制定应对策略。
目录导读
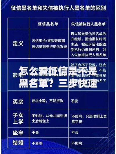
1. 征信黑名单究竟是什么标准?
征信系统中并无官方定义的"黑名单",该概念实际是金融机构对高风险客户的内部评级标准。根据《征信业管理条例》实施细则,风险判定主要依据三个维度:
- 逾期记录严重程度:连续3个月或累计6次逾期(简称"连三累六")
- 强制执行记录:存在法院判决未履行的失信记录
- 多头借贷风险:1个月内超过3次硬查询记录或同时存在5笔以上未结清贷款
不同金融机构执行标准存在差异,国有银行通常采用更严格的风控模型,例如工商银行对信用卡逾期超过90天的客户自动触发预警机制。需要特别注意的是,担保代偿、呆账核销等特殊记录会直接导致信用评级降至D级(高风险级别)。
2. 如何通过官方渠道查询征信状态?
中国人民银行征信中心提供三种正规查询方式:

上图为网友分享
- 线下网点查询:携带身份证原件至各地分中心或商业银行代理点,每年可免费查询2次
- 官网在线查询:通过征信中心官网(www.pbccrc.org.cn)完成身份验证后获取电子版报告
- 商业银行APP查询:招商银行、建设银行等12家试点银行支持手机银行实时查询
查看报告时需重点关注信贷交易明细和公共记录两个板块。若发现"关注类贷款"标注或出现红色警示符号(▲),表示已进入银行重点监控名单。建议每半年定期核查,避免因信息滞后导致误判。
3. 银行内部黑名单的判定规则有哪些?
金融机构采用动态评分系统进行风险评估,主要考量指标包括:
| 指标类别 | 具体参数 | 风险阈值 |
|---|---|---|
| 负债率 | 信用卡已用额度/总收入 | ≥70% |
| 查询频率 | 机构查询次数(贷款审批类) | 月超3次 |
| 账户状态 | 当前逾期金额 | ≥5000元 |
部分银行采用交叉验证机制,例如中国银行会将征信数据与税务、社保系统进行比对,当收入证明与公积金缴存基数差异超过30%时,可能触发人工审核流程。建议保持信用卡使用率控制在50%以下,避免触发银行预警系统。
4. 哪些征信记录会导致黑名单风险?
除常规逾期记录外,以下五类情况易被金融机构标记为高风险客户:
- 循环贷账户异常:同一机构每月固定日期产生相同金额借贷记录
- 授信额度突变:信用卡额度在短期内骤降50%以上
- 特殊交易标识:出现"以资抵债""债务重组"等备注信息
- 关联风险传导:紧急联系人存在重大违约记录
- 信息不完整:工作单位或居住地址超过3年未更新
值得注意的是,网贷平台接入征信系统后,即使500元的小额借款逾期也会被记录。某股份制银行数据显示,83%的信贷拒批案例涉及2笔以上网贷未结清记录。

上图为网友分享
5. 发现误入黑名单如何申诉处理?
征信异议处理需遵循法定流程:
- 准备身份证复印件及情况说明等材料
- 向数据报送机构(如贷款银行)提交书面异议申请
- 征信中心启动核查程序(20日内完成)
- 核查确认错误后,5个工作日内修正数据
对于第三方数据错误,例如中国执行信息公开网的误录信息,需同步向法院申请撤销失信记录。2023年某省会城市统计显示,成功申诉案例中68%涉及身份盗用导致的错误登记。
6. 信用修复的有效方法有哪些?
信用修复需遵循"三阶递进"原则:
- 第一阶段(0-6个月):结清所有逾期账款,办理信用卡分期保持活跃度
- 第二阶段(6-12个月):新增优质信用记录,如办理抵押类贷款
- 第三阶段(12-24个月):优化负债结构,将信用贷款转换为抵押贷款
实证研究表明,采用36期账单覆盖法(持续36个月按时还款)可使信用评分提升120分以上。某城商行客户案例显示,通过增加工资代发、购买理财等非信贷数据,修复周期可缩短至18个月。
