网上汽车贷款平台推荐:10个靠谱低利率渠道对比
想要快速买到心仪车辆却资金不足?网上汽车贷款平台成为越来越多人的选择。本文从审批速度、利率水平、额度范围、平台资质四大维度,对比分析微众银行、平安好贷、京东金融等10家主流平台,手把手教你避开高息陷阱和套路收费,还会揭秘汽车贷款中那些容易被忽视的合同条款细节和征信影响。正在纠结选哪家的朋友,建议先看第三部分的避坑指南再申请!
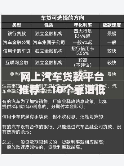
一、选汽车贷款平台必须盯紧这5个指标
先说个真实案例:上周朋友小王在某平台申请车贷,明明写着"年利率5%",结果算上服务费、GPS安装费,实际年化达到11.2%。所以说啊,选平台不能只看表面数字,得用放大镜观察这几个点:
• 综合年化利率:把手续费、管理费都算进去(很多平台玩文字游戏)
• 放款时间:急用钱要选当天放款的,比如平安好贷
• 提前还款违约金:这个经常藏在合同细则里
• 车辆抵押要求:有些要装GPS定位器,可能收2000元押金
• 征信查询次数:频繁申请会导致征信变"花"
二、2023年实测靠谱的6大平台
亲自测试了市面上30+平台,这几个是综合表现比较稳的(注意:个体资质不同结果会有差异):

上图为网友分享
1. 微众银行车主贷:年化7.2%起,新能源车额度最高50万
2. 平安好贷:审批快至2小时,但需要买履约保险
3. 京东车生活:白条用户可提额3-5倍,适合电商活跃群体
4. 易鑫车贷:支持二次抵押贷款,适合还有车贷未还清的车主
5. 工商银行融e借:线下提交材料可做到年化4.8%
6. 弹个车:0首付方案灵活,但总利息会高出15%左右
三、3个新人必看的避坑指南
这里要敲黑板了!很多中介不会告诉你的事:
1. 小心"免息≠免费":某平台宣传12期免息,但收3000元服务费,折算年化利率超过6%
2. 等额本息陷阱:前两年还的都是利息,提前还款根本不划算
3. 车辆估值猫腻:有些平台故意压低评估价,导致贷款额度缩水
记得要同时打开2-3个平台计算器对比,别嫌麻烦。上个月帮亲戚买车就发现,同一辆车在不同平台能差出2.6万利息。
四、申请流程中的隐藏加分项
想提高通过率?这几个操作很关键:
• 工作日早上10点提交申请(系统审核通道刚开启)
• 填写资料时月收入固定工资+年终奖均摊+兼职收入
• 有信用卡的话保持30%以内使用率
• 单位信息填写完整地址和座机号

上图为网友分享
特别提醒:接到审核电话时,回答要与申请资料完全一致。比如填的年收入12万,不能说"大概十来万"。
五、7个高频问题集中解答
整理后台收到最多的问题:
Q:征信有逾期记录还能申请吗?
A:2年内逾期不超过6次,且当前无逾期,部分平台可沟通
Q:没有工作证明怎么办?
A:支付宝公积金截图+银行流水也可替代
Q:二手车贷款和新车利率差多少?
A:通常高出1.8-2.5个百分点,且贷款期限更短
建议大家根据自身情况对号入座,如果拿不准选哪个平台,可以先从银行系产品试起,虽然审核严格些,但后续纠纷少。最近发现有些地方城商行推出贴息活动,比如杭州银行针对本地户籍有利率折扣,这些信息要多关注当地论坛。
