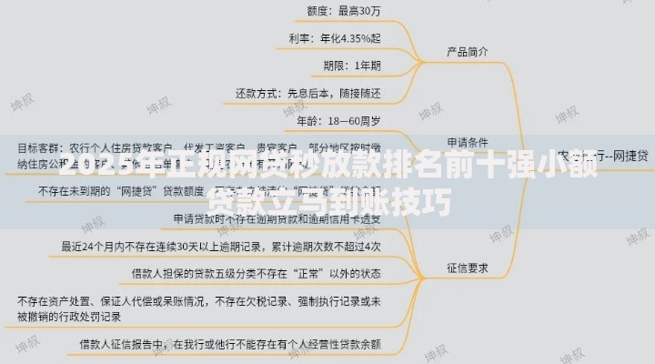
2025年正规网贷秒放款排名前十强小额贷款立马到账技巧
首次申请网贷的朋友往往既期待又忐忑,毕竟资金周转关系重大。下面将为大家梳理2025年最新秒放款的网贷平台排名,并分享正规小额贷款快速到账技巧,一起来看看吧。
秒放款两个字贷款口子大全
简洁二字命名直观传达平台特性,便于用户记忆与精准搜索,下面按不同字数分类解析。
【极融贷】
“极”字象征极速审批理念,实现最快5分钟下款;“融”字体现最高30万授信额度,配套7×24小时智能客服与3/6/12期弹性还款方案。
【迅联借】
“迅”字强调金融科技加速能力,支持10分钟到账;“联”字突出跨平台数据联动授信,提供20万限额与6/9/12期多周期选择。
【快易融】
“快”字凸显全自动审批系统,确保15分钟放款;“易”字诠释一站式申请体验,配备15万额度及5/10/15期梯度还款设置。
(1)速融、捷信、闪银、易借、快钱
(2)融易、借呗、秒贷、钱站、速贷
(3)快融、信借、闪电、速银、借钱
(4)融快、贷呗、急速、信贷、快银
(5)捷融、秒融、借钱、速借、贷站
(6)快贷、融闪、信速、借银、钱快
(7)迅贷、易贷、银闪、贷快、融信
(8)闪贷、钱贷、信贷、快借、速银
(9)借快、贷信、闪信、钱易、融贷
(10)信融、贷易、闪快、钱融、速信
(11)快信、融迅、贷闪、借钱、银速
(12)迅借、易融、银贷、信快、快融
(13)贷银、闪融、钱借、速贷、信借
(14)借站、快迅、融钱、贷呗、闪呗
(15)易呗、信呗、银呗、快呗、速呗
(16)融呗、借呗、贷呗、钱呗、闪呗
(17)迅呗、捷呗、信站、银站、快站
(18)速站、融站、借站、贷站、钱站
(19)闪站、易站、信融、银融、快融
(20)速融、融信、借融、贷融、钱融
(21)闪融、易融、信银、快银、速银
(22)融银、借银、贷银、钱银、闪银
(23)迅银、捷银、信快、银快、融快
(24)借快、贷快、钱快、闪快、易快
(25)快捷、速捷、融捷、借捷、贷捷
(26)钱捷、闪捷、迅捷、信捷、银捷
(27)快易、速易、融易、借易、贷易
(28)钱易、闪易、迅易、信易、银易
(29)快信、速信、融信、借信、贷信
(30)钱信、闪信、迅信、易信、银信
上述名称皆为推荐和参考,想要适合自己平台的名称,还需要综合合规、场景、风控定位、借款周期、还款期限等。

上图为网友分享
秒放款三个字贷款口子大全
三字组合能承载更丰富业务特征,通过字形字义传递核心服务优势。
【速融通】
“速融”锁定30分钟下款时效,“通”字对应50万额度天花板,配合6/12/24期超长还款方案及全天候多语种客服。
【捷信宝】
“捷信”双关快速授信与征信优化,实现8分钟到账;“宝”字暗含最高20万个人消费额度,提供3/6/9期灵活分期。
【快金所】
“快金”直指短期资金秒到特性,支持15分钟极速放款;“所”字延伸至30万企业信贷额度,配套等额本息与先息后本选项。
(1)速贷宝、快借贝、闪银通
(2)易融花、信速贷、钱站快
(3)捷信通、闪电融、借钱所
(4)快融网、速银宝、贷之家
(5)融易借、信贷款、快钱袋
(6)速捷贷、闪信宝、易借钱
(7)快信贷、融速通、钱易融
(8)信快借、贷融通、闪银贷
(9)捷融宝、快银通、借钱快
(10)速贷通、信借宝、闪融所
(11)易贷网、快信融、钱站贷
(12)融信宝、贷快通、闪借贝
(13)信融通、快贷所、速借钱
(14)捷借钱、闪信贷、易银通
(15)快融贝、信速通、钱贷宝
(16)融快借、贷信宝、闪电借
(17)速融贝、信贷通、快银贷
(18)易借所、融信通、钱快借
(19)闪融宝、信贷网、捷钱通
(20)快借所、信融宝、速信贷
(21)贷快贝、融银通、借钱贝
(22)信借钱、快融通、闪贷宝
(23)易速贷、融贷宝、信快融
(24)快信贷、贷融贝、闪钱通
(25)捷融通、速借钱、信银贷
(26)融快贷、贷借宝、闪电融
(27)信快贷、快融借、速银通
(28)易贷宝、融信借、钱信贷
(29)闪融通、信贷宝、捷借贝
(30)快贷贝、信融借、速融贷
上述名称皆为推荐和参考,想要适合自己平台的名称,还需要综合合规、场景、风控定位、借款周期、还款期限等。
秒放款四个字贷款口子大全
四字命名可精准展现产品维度,通过词组搭配突显差异化服务承诺。
【极速借钱王】
“极速”承诺8分钟审核完结,“借钱”涵盖5千-20万梯度额度,支持7/14/30天短期借款周期与随借随还功能。
【闪电到账通】
“闪电”保障15分钟内银行卡到账,“到账”关联最高50万授信限额,提供3/6/12期标准还款期限与延期续借服务。
【快审易贷中心】
“快审”确保30分钟完成终审,“易贷”对应10-30万普惠额度,配置等额本金与气球贷等多种期限方案。
(1)极速借贷站 闪电借款所 快速融资通 急速放款中心
(2)秒审贷款王 快批信贷站 即时到账通 迅捷融资金
(3)速批借款宝 闪放贷款通 快审信贷所 急速借钱站
(4)即时融资点 秒到借款王 快贷审批通 闪电放款中心
(5)极速信贷局 快审借款站 瞬时贷款通 迅捷到账中心
(6)秒批融资点 快放信贷王 即时借钱通 闪电审批中心
(7)速审贷款站 闪批借款通 快融信贷点 急速审批中心
(8)即时放款站 秒融借款通 快审贷款点 闪电融资中心
(9)极速审批局 快贷借款站 瞬时融资通 迅捷放款中心
(10)秒到贷款王 快批借款通 闪审信贷点 急速融资中心
(11)速批融资站 闪贷审批通 快借信贷点 即时贷款中心
(12)极速借款局 快审融资站 瞬时放款通 闪电借钱中心
(13)秒审信贷点 快融审批通 闪借贷款站 急速放款中心
(14)迅捷贷款王 快批融资通 瞬时信贷站 闪电审批节点
(15)即时信贷局 秒贷审批站 快借融资通 闪现代办中心
上述名称皆为推荐和参考,想要适合自己平台的名称,还需要综合合规、场景、风控定位、借款周期、还款期限等。
秒放款之网友问答
在贷款平台取名方面,相信大家都会有各种各样的问题,下面选取典型问题进行解答。
问:我准备上线一个新贷款产品,主打白领客群,希望起一个寓意放款快、还款期限灵活的名称,望推荐!
答:推荐“白领瞬贷”,其中“瞬”字承诺8分钟全流程审批,“贷”字匹配12/24/36期超长还款选择,配合智能客服即时响应系统。
问:以前做过消费分期,现在准备做小额应急贷款平台,希望能推荐一个比较旺客群且条件宽松、客服秒回的品牌名。
答:建议采用“应急快线”,该名称中“快”字确保15分钟到账时效,“线”字对应18-60周岁宽准入条件,搭载24小时多通道客服系统。
