盈利能力四个指标:掌握核心方法,轻松提升投资回报率
说到投资理财,很多人可能觉得“盈利能力”是个高大上的词儿,但其实拆解开来,核心就是四个关键指标。最近总有人问我,到底怎么判断一家公司或者一个项目值不值得投?哎,其实不用想得太复杂,抓住毛利率、净利率、ROE和现金流这几个硬核数据,基本就能摸清底细了。今天咱们就抛开那些专业术语,用大白话聊聊这四个指标到底该怎么用,说不定下次你选基金看财报的时候,心里就能更有谱了!
先说说为啥要关注盈利能力四个指标吧。就像买菜得看新鲜度,投资也得看“值不值当”。比如你发现某个奶茶店每天人满为患,但实际赚的钱都拿去付房租了,这时候光看热闹可不行,得算算它的毛利率够不够厚实。这种“透过现象看本质”的能力,就是咱们今天要练的功夫。
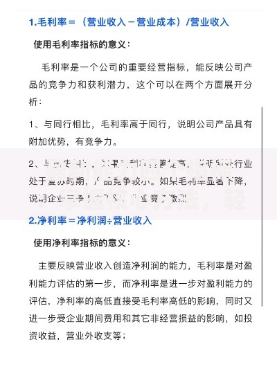
一、毛利率:生意的第一道护城河
毛利率说白了,就是卖东西赚的“毛钱”。比如一杯奶茶卖15块,物料成本5块,那毛利率就是(15-5)/1566.6%。这个数要是低于50%,老板可能连哭都找不着调——毕竟还有人工、水电这些开销等着呢。
不过这里有个坑!有些行业天生毛利率低,比如超市平均才20%左右,但人家靠的是薄利多销。所以看毛利率得结合行业特点,就像你不能要求包子铺和科技公司比利润空间对吧?这时候就要用横向对比法,找同行业里毛利率更高的选手。
- 消费行业:40%以上算优秀
- 制造业:25%-35%是常态
- 软件服务:70%+才算达标
二、净利率:真正装进口袋的真金白银
如果说毛利率是“赚多少”,净利率就是“剩多少”。把房租、工资、税费这些七七八八的开支都扣完,还能剩多少钱?这个指标最见功力。

上图为网友分享
举个例子,两家火锅店毛利率都是60%,但A店净利率15%,B店只有5%。仔细一查发现,B店每个月要花大价钱请网红打卡,这种烧钱模式能持续多久?这时候就要警惕了,毕竟净利率才是实打实的生存能力。
三、ROE:股东们的成绩单
这个洋气的缩写全称是净资产收益率,简单说就是“用本钱赚了多少钱”。假设你开奶茶店投了50万,今年净赚10万,ROE就是20%。这个数要是能长期保持在15%以上,绝对算得上优质资产。
不过要注意的是,高ROE可能是靠借钱撑起来的。就像有人用信用卡套现做生意,表面风光无限,实际风险暗藏。所以看到ROE突然飙升,记得翻翻资产负债表,看看是不是加了杠杆在玩火。
四、现金流:企业的生命线
最后这个指标最实在,毕竟“现金为王”可不是说着玩的。有些公司账面上利润可观,但钱都压在库存里,或者被客户拖欠着,这种“纸上富贵”最要命。就像开装修公司的老张,去年接了200万订单,结果客户分期付款拖了半年,差点发不出工资。
看现金流要重点盯着经营性现金流净额,这个数要是能跟净利润匹配上,说明赚的是真钱。要是长期为负,就算利润再好看,也可能是个资金链紧绷的定时炸弹。
说到这儿,可能有朋友要问了:“这四个指标到底哪个更重要?”其实就像炒菜放调料,得看具体情况。比如初创企业可能更看重现金流,成熟企业则要盯着ROE。不过一般来说,毛利率和现金流是底线,这两个要是崩了,其他指标再漂亮也是空中楼阁。
再教大家个实用技巧——对比分析法。比如选基金时,别光看历史收益,要把基金重仓股的这四个指标拉出来遛遛。去年我就发现某明星基金重仓的股票,虽然ROE看着还行,但现金流连续三年为负,后来果然暴雷了。所以说,盈利能力四个指标就像体检报告,能提前预警很多问题。
最后提醒下,这些指标不能孤立地看。就像医生不会单凭血压判断健康,得结合心电图、血常规一起看。遇到毛利率上升但现金流下降的情况,可能是企业在大举囤货;要是ROE和净利率背道而驰,说不定是变卖资产充门面。把这些指标串起来看,才能看出真正的门道。
其实理财没有想象中那么难,关键是把复杂的东西拆解明白。下次再看到什么“年化收益20%”的广告,先别急着心动,把盈利能力四个指标套进去算算。说不定就会发现,那些光鲜的数字背后,藏着不少猫腻呢。记住,会看指标的人,永远比盲目跟风的人多一分胜算。
