不想转lpr还用去银行吗?看完这篇你就知道答案
哎,最近好多朋友都在问,如果不想转LPR,到底还要不要跑银行折腾一趟?这个问题确实有点让人头大。毕竟现在银行政策三天两头变,咱们普通老百姓想搞明白可真不容易。今天咱们就来唠唠这个事,把那些藏在合同里的门道、银行柜台的弯弯绕绕,还有大家最关心的操作流程,掰开了揉碎了讲清楚。记得看到最后,说不定能帮你省下半天排队时间呢!
一、LPR转换这档子事,现在到底啥情况?
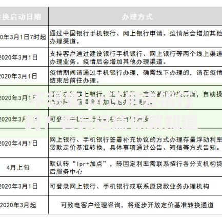
先说个有意思的现象,去年银行大厅天天排长队,十个里有八个都是来办LPR转换的。不过现在这波热潮早过去了,但总有些朋友心里犯嘀咕:不想转LPR的话,是不是还得专门去银行签个字啥的?
这里要敲黑板了!根据央行2020年发布的公告,其实早就给咱们留了选择权。具体来说:
- 2020年8月前签的房贷合同,需要主动选择转不转LPR
- 要是当时没做选择,银行会自动帮你转成LPR定价
- 但如果你不想转LPR,其实在截止日期前就应该处理好了
不过最近我发现啊,有些银行APP里还能找到转换入口。比如上周老王说他手机银行里突然冒出个"利率转换"的按钮,吓得他以为又要重新选。其实这种情况可能是系统bug,或者是针对特定客户的新政策,具体还是得打客服问清楚。
二、现在说不想转LPR,真不用跑银行?
重点来了!如果你符合下面两种情况,真的可以不用去银行:

上图为网友分享
- 房贷合同里有明确说明选择固定利率的
- 2020年已经通过手机银行/网银办理过利率转换的
不过呢,我建议大伙还是登录手机银行查查贷款详情。像上个月李姐就是以为不用管,结果发现系统显示的还是LPR定价。后来才知道她家房贷是2021年办的,根本不需要转换,虚惊一场。
这里有个容易踩的坑:有些银行会把新发放的贷款直接按LPR定价,但如果你当初签的是固定利率,系统应该会自动识别。要是发现显示不符,那可能就得去银行柜台掰扯清楚了。
三、这些特殊情况要特别注意
虽然说大部分情况不用跑银行,但遇到下面这些状况,建议还是去趟银行更稳妥:
- 贷款合同有涂改痕迹的
- 夫妻共同贷款但登记信息不一致的
- 最近两年换过工作单位或联系方式的
有个真实案例:张先生因为换了手机号,银行发的确认短信都没收到。结果今年提前还款时才发现,系统里显示他默认转成了LPR。虽然最后通过调取原始合同解决了,但前前后后跑了三趟银行,你说闹心不闹心?
四、不去银行的话,怎么确认利率类型?
这里教大家几个自查妙招,亲测有效:
- 登录手机银行→贷款详情→查看"利率类型"
- 打客服热线报贷款账号直接查询
- 查近半年还款明细,看利率是否浮动
要是发现利率类型不对,先别慌。可以要求银行提供当时的操作记录,根据监管规定,这类重要操作都必须有留痕的。我邻居陈叔去年就这样,最后银行查出是系统错误,还补偿了他200元话费。

上图为网友分享
五、现在后悔了还能改回来吗?
这个问题问的人最多。先说结论:原则上选定了就不能改。但有两种特殊情况:
- 转换后银行存在违规操作(比如未经同意擅自转换)
- 转换时正处于重大政策调整期
不过要提醒大家,改回固定利率可比当初转LPR麻烦多了。需要准备原始合同、身份证明、还可能得重新签补充协议。所以当初要是铁了心不想转LPR,现在最好再仔细确认下系统状态。
六、这些替代方案可能更适合你
如果现在确实对利率类型不满意,与其纠结要不要去银行,不如考虑这些方案:
- 提前部分还款降低本金
- 商转公(商业贷款转公积金贷款)
- 找银行协商重新定价周期
比如我表弟去年就把30年贷款改成了20年,虽然月供多了500块,但总利息省了将近20万。当然这个要根据自身经济情况量力而行。
说到底,不想转LPR的朋友们现在基本不用特意跑银行。但建议每年至少查两次贷款信息,毕竟现在都是电子化操作,保不齐什么时候系统抽风。最后提醒大家,要是真发现利率类型被误改,记得保留好还款记录和沟通证据,这些都是维权的重要凭证。
