办助学贷款需要什么?超全流程解析与避坑指南
哎,最近好多小伙伴私信问我,说想申请助学贷款但完全不知道从哪儿下手。确实啊,这助学贷款看着简单,但真要准备材料的时候,脑袋都大了——身份证复印件要几份?担保人需要啥条件?家庭收入证明咋开?更别提还要跑银行、找学校盖章…别急!今天咱们就掰开了揉碎了讲讲,办助学贷款到底需要哪些东西。对了,中间还会穿插几个真实案例,比如有个同学因为材料漏盖章差点错过申请期,还有个朋友因为收入证明格式不对来回折腾三趟。咱们把这些坑都提前标出来,保准你少走弯路!
一、基础材料准备:别小看这几张纸
首先得搞明白,助学贷款的材料准备就像搭积木,少一块都不行。先说说最基础的:身份证、户口本复印件这些,大家应该都知道要带。不过啊,上个月有个学弟就因为户口本没更新闹了笑话——他家去年迁了户口,但带的还是旧本子,结果白跑一趟。所以千万记得检查证件有效期!
- 学生本人身份证正反面复印件(建议多备3份)
- 父母/监护人的身份证和户口本(如果不在同一户口本要带出生证明)
- 录取通知书或在读证明(往届生记得带学生证)
二、家庭经济情况证明:这些细节容易栽跟头
说到家庭收入证明,这可真是重灾区。去年有个案例,申请人把月收入写成"约5000元",结果被退回要求精确到个位数。建议大家开证明时:
- 单位盖章要用最新公章(别用部门章)
- 收入数字要具体,比如"4860元/月"而不是"四五千"
- 如果父母是务农或个体户,记得去村委会开经营情况说明
对了,突然想起来!有个同学家里是开小卖部的,本来以为开个收入证明就行,结果还要近半年的进货单据和纳税记录,差点没赶上申请截止日。所以特殊职业的要提前问清楚需要哪些辅助材料。

上图为网友分享
三、担保材料与共同借款人:这些红线不能碰
关于担保人这事,各地政策差异挺大的。像东部某些省份现在可以信用贷款,但中西部多数地区还是需要担保。有个关键点:担保人不能是在校学生或者退休人员,这个很多新手都不知道。去年就有个姑娘找表哥担保,结果表哥还在读研,最后临时换人差点误事。
如果是父母做共同借款人,要注意他们的征信记录。有个案例特别典型:父亲因为早年信用卡逾期未还,导致贷款审批卡壳。后来还是补交了情况说明,承诺按时还款才通过。所以说啊,提前查征信真的很重要!
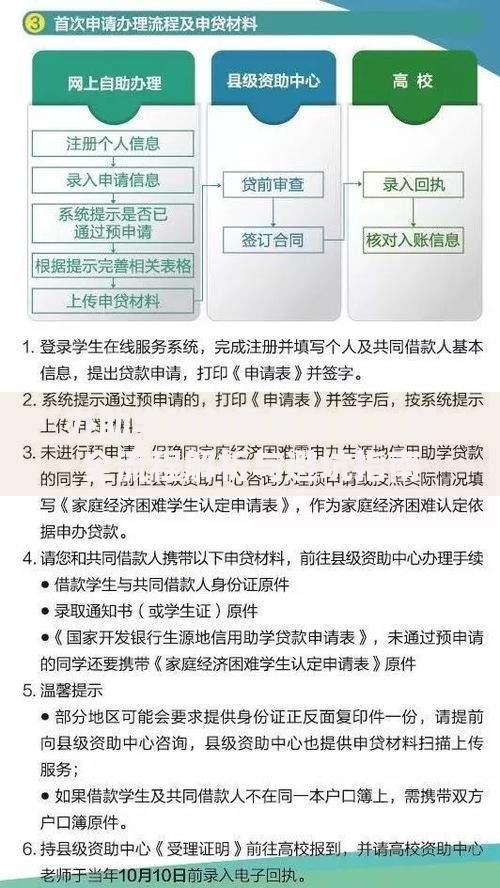
四、办理流程全解析:避开这些时间陷阱
整个申请流程大概要跑4-5个地方:学校资助中心、户籍地教育局、银行网点…这里有个省时技巧!记得先打电话预约,特别是开学季人特别多。有个同学去年9月去办,排了三天队才排到,结果材料不齐又要重排,生生错过了当月截止日期。
还有网上预申请这个环节,很多同学以为填完就完事了。实际上要打印带水印的申请表,再找相关部门盖章。有个细节特别坑:电子签名不认!必须手写签名,这个在指南里经常被忽略。
五、续贷与还款:90%的人不知道的隐藏条款
最后说说续贷的事。有个冷知识:助学贷款不是每年都要重新办!只要首次审核通过,后续通过线上确认就能续贷。不过记得每年6月前要完成确认,去年就有个学霸忙着考研忘了这事,差点断贷。
关于还款,虽然现在有3年宽限期,但利息计算方式要注意。比如有个毕业生以为宽限期不用还利息,结果发现利息会累积到本金里。建议大家毕业前就跟银行确认好还款计划,别等出了社会才手忙脚乱。
总之啊,办助学贷款说难不难,关键是要把材料准备齐全、流程摸清楚。遇到不确定的,宁可多跑一趟问清楚,也别自己瞎猜。毕竟这关系到未来几年的学业规划,多花点时间准备绝对值得!
